お知らせ
大阪本社・加工場
2026.03.12
【2026年版】吹田市のお墓じまい完全ガイド|手続き方法や費用面・おすすめの改葬先までご紹介! - 大阪石材|かけがえのないお墓づくりのお手伝い

こんにちは!大阪石材です。
最近、吹田市にお墓をお持ちの方から、お墓じまいのご依頼をよくいただきます。
また、お墓じまいに向けて動いたはいいものの、
「改葬先(お骨の納める先)ってどうやって決めればいい?」
「この近辺でどこにある?」
などのお悩みも伺うのですが、何をもとに判断すべきかなどわからないことが多いと思います。
ということで、今回は吹田市でのお墓じまいの手続きや費用面・改葬先としておすすめの場所などをご紹介していきます!
目次
吹田市での改葬申請手続きとお墓じまいの費用相場

まず初めに、吹田市での改葬申請手続きをご紹介していきます。
改葬申請手続きの流れと必要書類
お墓じまいを行う上で必要なのが、お骨を移動するのに伴う役所手続きである「改葬許可申請」。
大まかな手続き・必要書類としては⇩のような形で進みます。
手続き⇩
1、改葬先(永代供養など)の決定
2、「改葬許可申請書」の取得(市のホームページより)
3、改葬許可の申請
4、「改葬許可証」の取得
5、「墓地返還」の手続き
6、お墓じまい工事
7、改葬の実施
必要な書類⇩
1、改葬許可申請書(改葬届)
2、納骨証明書(現在埋葬している墓地・納骨堂の管理人より発行)
3、墓地返還届
4、※委任状&承諾書(代理人の方が代わりに申請される場合のみ必要 こちらからダウンロード可能)
詳しくご紹介していきます。
1、改葬先の決定

改葬先となる永代供養・納骨堂を決定します。
2、「改葬許可申請書」の取得
吹田市役所にて「改葬許可申請書」を取得(こちらからダウンロード可能です ※市のホームページに飛びます)
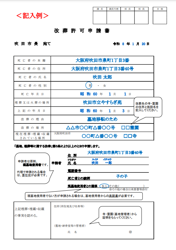
死亡者・申請者・改葬の場所&理由などを記載します。
また、現在お骨が埋葬されている墓地の管理者に「納骨証明書」をいただく必要がございますのでご注意ください。
吹田市の「改葬許可申請書」⇩

記入例⇩

3、 改葬許可の申請
記入が完了しましたら、市民部市民課(中層棟1階101・102・103・104番窓口)へ申請してください。(郵送でも可能です)
4、「改葬許可証」の受け取り
後日で吹田市役所から「改葬許可証」が交付されます。
5、「墓地返還」の手続き
お墓じまいの前に、現在お墓がある墓地にて「墓地返還」の手続きを行い、お墓じまいの事前準備を完了します。
6、 お墓じまいの工事

お墓を解体・撤去し、お骨上げを行います。
7、 改葬の実施
交付された「改葬許可証」を移転先の永代供養に提出し、遺骨を移します。
以上が簡単な流れになります。
詳細の部分はお気軽にお問い合わせください。
吹田市でのお墓じまいの費用相場

お墓じまいの金額は、実際に現地を確認させていただいてお見積りを作成しています。

吹田市は結構墓地が多く、お墓のサイズや広さも千差万別なので一概には言えないのですが、

上のようなお墓のサイズで約20万円前後となります。
内訳としては
巻石の撤去代
石碑解体・処分代
残土処理・整地(納骨室処分)
お骨の洗骨・乾燥(場合による)
上記が主な内容になります。
※お性根抜き(抜魂式)をされる場合は、別途かかります。
墓地の区画面積・お墓の基数・装飾品(灯篭など)によって金額が変動しますので、あくまで一例であることをご了承ください。
吹田市のお墓じまいからの改葬先おすすめスポット2選
吹田市からの改葬先(永代供養)としてご検討いただける場所を2つ程ご紹介いたします。
1、四天王寺(天王寺区)

まず1つ目に「四天王寺」です。
市内になるので少し距離はあるのですが、大阪ではほとんどの方が改葬先として選ばれます。
大阪在住の方のみならず、全国から納骨申し込みされる方がいらっしゃいます。
永代供養は1霊当たり15,000円(税込)〜となっております。
「四天王寺」の詳細はこちらから⇩
2、「宝珠寺の個別永代墓」(豊中市)

2つ目に、宝珠寺境内墓地にある個別永代供養「寶珠」です。
吹田市役所から車で20分程の距離にあるいま流行りのプレートタイプのお墓になります。
詳しくは⇩の記事をご覧ください。
豊中市でのお墓じまいは大阪石材まで

最後までご覧いただきありがとうございました。
吹田市においては、吹田市有墓地(川面墓地・片山墓地など)をはじめに20カ所の墓地にて施工実績がございます。
吹田市にてお墓じまいをご検討の際には、大阪石材までお気軽にご連絡ください。
お気軽にお問い合わせください
0120-1114-90
9:00〜17:45(土日祝も営業しています)
大阪石材工業株式会社
〒578-0921 大阪府東大阪市水走3-8-43