お知らせ
和泉店
2026.03.08
【2026年版】貝塚市のお墓じまい完全ガイド|手続き方法や費用面・おすすめの改葬先までご紹介! - 大阪石材|かけがえのないお墓づくりのお手伝い

こんにちは!大阪石材です。
最近、貝塚市にお墓をお持ちの方から、お墓じまいのご依頼をよくいただきます。
また、お墓じまいに向けて動いたはいいものの、
「改葬先(お骨の納める先)ってどうやって決めればいい?」
「この近辺でどこにある?」
などのお悩みも伺うのですが、何をもとに判断すべきかなどわからないことが多いと思います。
ということで、今回は貝塚市でのお墓じまいの手続きや費用面・改葬先としておすすめの場所などをご紹介していきます!
目次
貝塚市での改葬申請手続きとお墓じまいの費用感

まず初めに、貝塚市での改葬申請手続きをご紹介していきます。
改葬申請手続きの流れと必要書類
お墓じまいを行う上で必要なのが、お骨を移動するのに伴う役所手続きである「改葬許可申請」。
大まかな手続き・必要書類としては⇩のような形で進みます。
手続き⇩
1、改葬先(永代供養など)の決定
2、「改葬許可申請書」の取得(市のホームページより)
3、改葬許可の申請
4、「改葬許可証」の取得
5、「墓地返還」の手続き
6、お墓じまい工事
7、改葬の実施
必要な書類⇩
1、改葬許可申請書(改葬届)
2、墓地返還届
詳しくご紹介していきます。
1、改葬先の決定

改葬先となる永代供養・納骨堂を決定します。
一般的には「受け入れ証明」といって改葬先からの許可証が必要なのですが、貝塚市の場合必要じゃないことも多いです。
もし要求されたら改葬先にお申込みの際にお伝えください。
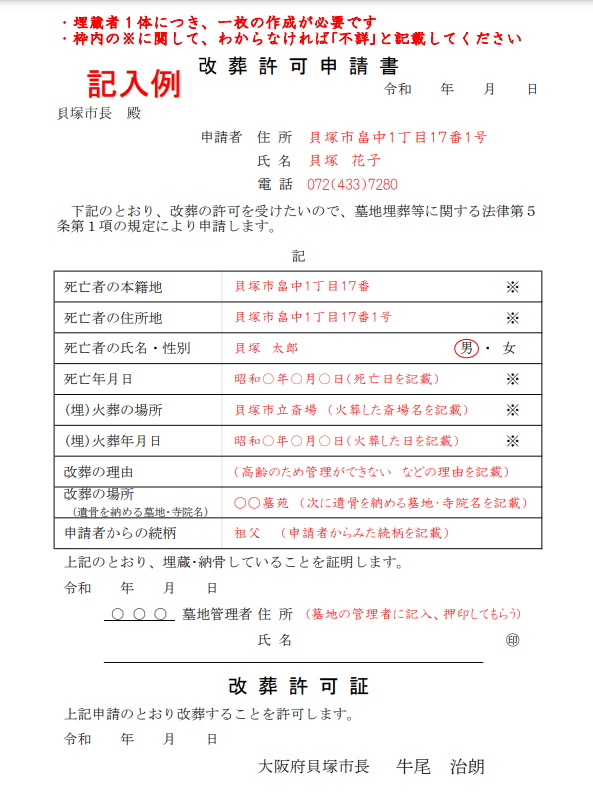
2、「改葬許可申請書」の取得
貝塚市役所にて「改葬許可申請書」を取得(こちらからダウンロードできます ※市のホームページに飛びます)
死亡者・申請者・改葬の場所&理由などを記載します。
※墓地の管理者によるお骨が埋蔵されている証明(埋蔵証明)が必要なので、予めご了承ください。
貝塚市の「改葬許可申請書」⇩

⇩記入例

3、 改葬許可の申請
記入が完了しましたら、 貝塚市 市民生活部 市民課まで提出してください。
4、「改葬許可証」の受け取り
貝塚市役所から「改葬許可証」が交付されます。
5、「墓地返還」の手続き
お墓じまいの前に、現在お墓がある墓地にて「墓地返還」の手続きを行い、お墓じまいの事前準備を完了します。
6、 お墓じまいの工事

お墓を解体・撤去し、お骨上げを行います。
7、 改葬の実施
交付された「改葬許可証」を移転先の永代供養に提出し、遺骨を移します。
以上が簡単な流れになります。
詳細の部分はお気軽にお問い合わせください。
貝塚市でのお墓じまいの費用相場

お墓じまいの金額は、実際に現地を確認させていただいてお見積りを作成しています。

貝塚市内は墓地が10数か所ほどあります。
しかし、お墓のサイズや広さも千差万別なので一概には言えないのですが、

上のようなお墓のサイズで約20万円前後となります。
内訳としては
巻石の撤去代
石碑解体・処分代
残土処理・整地(納骨室処分)
お骨の洗骨・乾燥(場合による)
上記が主な内容になります。
※お性根抜き(抜魂式)をされる場合は、別途かかります。
墓地の区画面積・お墓の基数・装飾品(灯篭など)によって金額が変動しますので、あくまで一例であることをご了承ください。
貝塚市のお墓じまいからの改葬先おすすめスポット2選
貝塚市や泉佐野市などは永代供養がほとんどないので、和泉市や市内でお探しになられる方が少なくありません。
貝塚市からの改葬先(永代供養)としてご検討いただける場所を2つ程ご紹介いたします。
1、四天王寺(天王寺区)

まず1つ目に「四天王寺」です。
大阪在住の方のみならず、全国から納骨申し込みされる方がいらっしゃいます。
永代供養は1霊当たり15,000円(税込)〜となっております。
「四天王寺」の詳細はこちらから⇩
2、「いずみ浄苑」の納骨堂(和泉市)

2つ目に、いずみ浄苑の永代供養墓です。
泉州6市にある永代供養の中でも、制限・費用・システムの面で一番利用しやすい形となっています。
詳しくは⇩の記事をご覧ください。
貝塚市でのお墓じまいのご相談一覧
貝塚市でのお墓じまいは大阪石材まで


担当:川口(かわぐち)
大阪石材工業株式会社 和泉店店長
お墓ディレクター2級
貝塚市では脇浜墓地や堀新墓地、加神・畠中共同墓地などで施工事例があります。
即日お墓を確認させていただき、お見積りを作成させていただくことも可能です。
ご検討の段階でも大丈夫ですので、お気軽にお問い合わせください。
お気軽にお問い合わせください
0120-1114-90
9:00〜17:45(土日祝も営業しています)
大阪石材工業株式会社
〒578-0921 大阪府東大阪市水走3-8-43